Product Summary
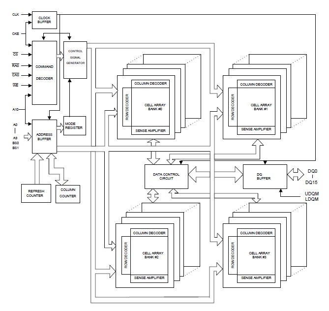
The W9864G6JH-7 is a high-speed synchronous dynamic random access memory (SDRAM), organized as 1M words × 4 banks × 16 bits. Using pipelined architecture and 0.175 μm process technology, the W9864G6JH-7 delivers a data bandwidth of up to 286M bytes per second (-7).
Parametrics
W9864G6JH-7 absolute maxing ratings: (1)Input, Column Output Voltage VIN, VOUT: -0.3-VDD +0.3 V ; (2)Power Supply Voltage VDD, VDDQ: -0.3-4.6 V ; (3)Operating Temperature TOPR: 0-70 ℃ ; (4)Storage Temperature TSTG: -55-150 ℃ ; (5)Soldering Temperature (10s) TSOLDER: 260 ℃ ; (6)Power Dissipation PD: 1 W ; (7)Short Circuit Output Current IOUT: 50 mA.
Features
W9864G6JH-7 features: (1)2.7V - 3.6V power supply; (2)1048576 words×4 banks×16 bits organization; (3)Self refresh current: Standard and low power; (4)CAS latency: 2 and 3; (5)Burst Length: 1, 2, 4, 8, and full page; (6)Sequential and Interleave burst; (7)Burst read, single write operation; (8)Byte data controlled by DQM; (9)Power-down Mode; (10)Auto-precharge and controlled precharge; (11)4K refresh cycles/ 64 mS; (12)Interface: LVTTL; (13)Packaged in BGA 60 balls pitch = 0.65 mm, using PB free materials.
Diagrams

![]() |
![]() W986408AH |
![]() Other |
![]() |
![]() Data Sheet |
![]() Negotiable |
|
||||
![]() |
![]() W986408BH |
![]() Other |
![]() |
![]() Data Sheet |
![]() Negotiable |
|
||||
![]() |
![]() W986408CH |
![]() Other |
![]() |
![]() Data Sheet |
![]() Negotiable |
|
||||
![]() |
![]() W986416AH |
![]() Other |
![]() |
![]() Data Sheet |
![]() Negotiable |
|
||||
![]() |
![]() W986416BH |
![]() Other |
![]() |
![]() Data Sheet |
![]() Negotiable |
|
||||
![]() |
![]() W986416CH |
![]() Other |
![]() |
![]() Data Sheet |
![]() Negotiable |
|
||||
(China (Mainland))








