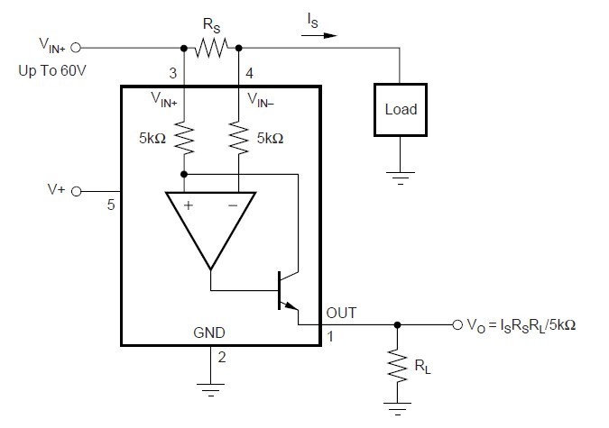
Product Summary
The INA138NA/3K is a high-side, unipolar, current shunt monitor. Wide input common-mode voltage range, low quiescent current, and tiny SOT23 packaging enable use in a variety of applications. The applications of the INA138NA/3K include: (1)current shunt measurement: automotive, telephone, computers; (2)portable and battery-backup systems; (3)battery chargers; (4)power management; (5)cell phones; (6)precision current source.
Parametrics
INA138NA/3K absolute maxing ratings: (1)Supply Voltage, V+: -0.3V to 60V; (2)Analog Inputs, VIN+, VIN–Common Mode: -0.3V to 60V; Differential (VIN+) – (VIN–): -40V to 2V; (3)Analog Output, Out: -0.3V to 40V; (4)Operating Temperature: -55℃ to +150℃; (5)Storage Temperature: -65℃ to +150℃; (6)Junction Temperature: +150℃; (7)Lead Temperature (soldering, 10s): +300℃.
Features
INA138NA/3K features: (1)complete unipolar high-side current measurement circuit; (2)wide supply and common-mode range; (3)ina138: 2.7v to 36v; (4)ina168: 2.7v to 60v; (5)independent supply and input commonmode voltages; (6)single resistor gain set; (7)low quiescent current (25μa typ); (8)wide temperature range: –40℃to +125℃; (9)sot23-5 package.
Diagrams

| Image | Part No | Mfg | Description | ![]() |
Pricing (USD) |
Quantity | ||||||||||||
|---|---|---|---|---|---|---|---|---|---|---|---|---|---|---|---|---|---|---|
![]() |
![]() INA138NA/3K |
![]() Texas Instruments |
![]() Current & Power Monitors & Regulators Hi-Sd Msmnt Current Shunt Mntr Crnt Otp |
![]() Data Sheet |
![]()
|
|
||||||||||||
![]() |
![]() INA138NA/3KG4 |
![]() Texas Instruments |
![]() Current & Power Monitors & Regulators Hi-Sd Msmnt Current Shunt Mntr Crnt Otp |
![]() Data Sheet |
![]()
|
|
||||||||||||
(China (Mainland))









