Product Summary
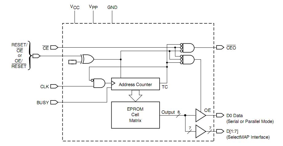
The XC4VLX200-10FF1513C is a high-density QPro XQ17V16 series QML configuration PROM which provides an easy-to-use, cost-effective method for storing large Xilinx FPGA configuration bitstreams. The XC4VLX200-10FF1513C is a 3.3V device with a storage capacity of 16 Mb and can operate in either a serial or byte wide mode. A short access time after the rising clock edge, data appears on the XC4VLX200-10FF1513C DATA output pin that is connected to the FPGA DIN pin. The FPGA generates the appropriate number of clock pulses to complete the configuration.
Parametrics
XC4VLX200-10FF1513C absolute maximum ratings: (1)Supply voltage relative to GND:–0.5V to +7.0V; (2)Supply voltage relative to GND:–0.5V to +12.5V; (3)Input voltage relative to GND:–0.5V to VCC +0.5V; (4)Voltage applied to High-Z output:–0.5V to VCC +0.5V; (5)Storage temperature (ambient):–65℃ to +150℃; (6)Maximum soldering temperature (10s @ 1/16 in.):+260℃; (7)Junction temperature:Ceramic:+150℃, Plastic:+125℃.
Features
XC4VLX200-10FF1513C features: (1)16Mbit storage capacity; (2)Guaranteed operation over full military temperature range:–55℃to +125℃; (3)One-time programmable (OTP) read-only memory designed to store configuration bitstreams of Xilinx FPGA devices; (4)Dual configuration modes:Serial configuration (up to 33Mb/s), Parallel (up to 264 Mb/s at 33 MHz); (5)Simple interface to Xilinx QPro FPGAs; (6)Cascadable for storing longer or multiple bitstreams; (7)Programmable reset polarity (active High or active Low) for compatibility with different FPGA solutions ; (8)Low-power CMOS Floating Gate process; (9)3.3V supply voltage; (10)Available in compact plastic VQ44 and ceramic CC44 packages; (11)Programming support by leading programmer manufacturers; (12)Design support using the Xilinx Alliance and Foundation series software packages; (13)Guaranteed 20 year life data retention
Diagrams

![]() |
![]() XC4VFX100-10FF1152I |
![]() |
![]() IC FPGA VIRTEX-4FX 1152FFBGA |
![]() Data Sheet |
![]()
|
|
||||||
![]() |
![]() XC4VFX100-10FF1517I |
![]() |
![]() IC FPGA VIRTEX-4FX 1517FFBGA |
![]() Data Sheet |
![]()
|
|
||||||
![]() |
![]() XC4VFX100-10FFG1152C |
![]() |
![]() IC FPGA VIRTEX-4FX 100K 1152FBGA |
![]() Data Sheet |
![]()
|
|
||||||
![]() |
![]() XC4VFX100-10FFG1152I |
![]() |
![]() IC FPGA VIRTEX-4FX 100K 1152FBGA |
![]() Data Sheet |
![]()
|
|
||||||
![]() |
![]() XC4VFX100-10FFG1517C |
![]() |
![]() IC FPGA VIRTEX-4FX 100K 1517FBGA |
![]() Data Sheet |
![]()
|
|
||||||
![]() |
![]() XC4VFX100-10FFG1517I |
![]() |
![]() IC FPGA VIRTEX-4FX 100K 1517FBGA |
![]() Data Sheet |
![]()
|
|
||||||
(China (Mainland))








